Please, check our SMD/THT services - smd.lotharek.pl; from idea to ready devices                                                                                                                                   

Please, check our SMD/THT services - smd.lotharek.pl; from idea to ready devices                                                                                                                                   

Currency

Shop categories

KRAKEN ZX Spectrum MultiClone


KRAKEN ZX Spectrum MultiClone

Our price:

489.00 PLN

Change currency:

USDGBPEUR

Weight: 0.4 kg

Login or register to buy

Buy more, pay less:

  • for 2 pieces and more - 3% (474.33 PLN)
  • for 5 pieces and more - 6% (459.66 PLN)
  • for 10 pieces and more - 9% (444.99 PLN)
  • for 50 pieces and more - 12% (430.32 PLN)
Like Ask Tell

 

 

Technical data:

  • DESIGNED TO FIT INTO ORGINAL ZX48/48 PLUS CASE WITHOUT ANY DRILLINGS / CUTTING/ OTHER BARBARITIES thus no divmmc, joystick PORT integrated !
  • FPGA firmware upgrades via USB_C - please, refer to FAQ  / files
  • 4 layer board of 74.17x213.49mm
  • 2 x Z80 inside   -  FPGA NMOS and real Z80
  • Turbo Sound FM  -  dual AY 3-8912   +  6 channel  Yamaha 2203 OPN synthesis 
  • Sound Drive  
  • Covox 
  • Saa1099 
  • mini din 9 audio/RGB out / SEGA 
  • TAPE in/out integrated in one jack stereo 
  • ULA PLUS in selected modes
  • TIMEX GRAPHICS in selected modes
  • 9bit RGB output / PURE, PIXEL PERFECT PICTURE/
  • max 512kb ram
  • power supply  accepts 9V ac/dc  min 400mA  suggested, polarity doesn`t matter. 
  • 2 x  dedicated clock generators, to obtain perfect timings of 128/48/pentagon modes
  • Button: short CLICK - mode chnage, LONG - reset 
  • Mode selected stored after power off

 

 

DISCLAIMER !!

  • few pictures show cased version. subject of sale: assembled and tested motherboard only. 
  • Power supply sold separately. Please check related  items tab 
  • Video cable sold separately. Please check related  items tab 

 

 

  MODE Beeps CPU / Turbo ULA PLUS RAM beeper AY ROM
1 48 orginal 1 short Z80 3,5   0, S 48 1 0 48
2 48_TURBO 2 short Z80S 3,5 / 14  1 48 1 1 GOSH
3 PENT_BASE 3 short Z80 3,5 / 7  0 512 1 2 PENT
4 PENT_TURBO 4 short Z80S 3,5 / 14  0 512 1 2 PENT
5 128 1 long, 1 short Z80 3,5xx 0, S 128C 0 1 ORG
6 128_MAX 1 long, 2 short Z80 3,5xx 1 128C 0 2 BUG FIX
7 AMSTRAD +3 1 long, 3 short Z80 3,5xx  1 128C 0 1 +3
8 TIMEX 2048 1 long, 4 short Z80 3,5  1 48 1 1 2048

 

  • Z80 3,5 - Orginal Z80
  • Z80S 3,5 - Soft Core Z80
  • Z80 3,5xx - custom made 28,3576MHZ cristall to obtain perfect 128 timings.
  • /7, /14 - max speed in Turbo MODE
  • 128C - conteneded memory machine equivalent
  • S:  snow effect
  • AY : 0 - no AY, 1 - one AY, 2 - Turbo Sound

 

 

Hardware layout: (1.5B) - version offered is 1.5C - few minor changes related to fpga pin mapping thus layout may differ a little bit. 

 

 

  • JP1 - bluetooth adapter connector
  • JP2 - mini DIN-9 video output
  • JP3 - AVR Kanda / FPGA jtag 
  • JP4 - JUMPER - not used yet.. any ideas ?
  • JP5 - Power_on jumper - connect to power on device
  • JP6, JP7 - keyboard connectors
  • JP8 - Bluetooth channel select : left/right
  • JP9 - Tape_in/Tape_OUT - tested with mono_jack 3,5mm for tape loading routine
  • JP10 - dc jack - power supply - 2.5/5.1mm - 9V preferably and suggested ;-)

 

 

 

 

 

 

Kraken has built in dedicated keyboard controller, that co-oexists with zx spectrum keyboard scanning / reading routine. Please, read about extra features and keyboard usage :

 

  • KEYBOARD RESET - Amiga STYLE
    • press  Z + X + space - hardware reset (no wait)
    • if Your keep pressing space - Your divmc/diivide will re-initialise
    • keyboard reset exits game_modes / diagnorom mode and restarts machine in mode selected

 

  • GAMEMODE
    • KRAKEN can switch  to enter "game mode" 
      • press  Z + X + G - game mode_1
      • press  Z + X + B - game mode_2
    • rear button  toggles game slot ( 8 games per mode).
    • to exit game mode, RESET  
    • since 1.02 firmware - game_modes are merged; 
      • press  Z + X + G  to enter game mode
      • rear button  toggles game slot ( 16 games)
      • Game mode always starts with the game_slot_1 in ZX48 MODE
      • to exit game mode, RESET  

 

  • DIAGNOROM MODE
    • press  Z + X + 0 (zero)  - hardware reset and DIAGNOROM 1.71
    • tact switch will change modes to test all of them (cpu, contention, etc)

 

  • HIDDEN SURPRISE - my first ZX GAME PLAYED EVER on my FIRST ZX MACHINE ;-)
    • press  Z + X + G in Timex mode ;-) 

 

  • TURBO MODE 
    • press  Z + X + T  - Turbo toogle on/off 
    • works inly in dedicated modes.
    • 3 seconds gap between toggling
    • Please, use only whilst software runs - ie. inside game
    • DISCLAIMER: many external devices /divmmc,divide/ will not work properly, when Z80 is in turbo mode. Use it wisely.

 

 


Product gallery


 

 

Firmware files, manuals, programmer

 

Q: How can i upgrade Kraken`s firmware ?

A: Simple. All You need is regular USB-C cable (good quality please!). Kraken has built in JTAG  USB bridge programmer. Do not buy any external programmer! NOT NEEDED !

 

WARNINGS: ( Thanks to Rene Egmond !)

  • do not use any usb hubs! direct computer connection only
  • use decent shortest possible usb c cables 
  • disconnect all usb devices, that may interfere with jtagging ( all virtual com ports, other programmers, Arduino/Rasperry stuff,  etc. 
  • to be sure all works, only mice/Keyboards shall be left.. 
  • I know -  i am overreacting, but maybe it helps :-)

 

Just follow this  manual: https://lotharek.pl/files/Kraken/FPGA_FLASH.pdf

 

 

 

 

Q: Where can I download KRAKEN firmware ?

A: FILES tab above :-)

 

Q: What are diffrence between SIZIF and Kraken ?

A: Very good question...Unfortunatelly, I do not have Sizif to compare directly, but along with KARABAS, ZX UNO and  Mist Core,  SIZIF was my big inspiration. I really do admire creators of above devices, but I wanted to have sth in between all of them. So, please find below my observations (judging from the schematic and pictures)

 

 

  SISIF 512 Kraken
Technology THT in majority SMD in majority
Main IC CPLD  FPGA
Number of CPUS 1 2 - (fpga) + Z80
Number of AY 1 (2 with an extra addon card) 2 - (fpga)
Number of Saa1099  0 (1 real- extra addon card needed) 1 - (fpga)
Turbo Sound FM 0 (extra addon card needed) YES - (fpga)
General Sound 0 (extra addon card needed) possible, at the cost of TS FM and sof-core 
RGB output 6 bit RGB 9 bit RGB
SoundDrive/COVOX YES YES
Built in games NO YES
Built in DIAGNOROM   ?? YES  YES
OSD YES NO, dedicated modes
Turbo YES, needs 20mhz Z80 YES (soft core modes)
PWR SUPPLY very wide range of power supplies, vey nice  needs 9-10V power supply, simplified but effcient
WI-FI HEADER Yes NO
BT HEADER YES YES
DivMMC YES NO
Joystick YES NO
Keybord HOT KEYS NO - nice menu YES
Can be built home YES NO /BGA/
Main IC firmware upgrade NO, needed extra programmer USB C FPGA flashing
PICTURE (CLICK)
Timex 2048 MODE NO in progress
RAM 512kB  512kB
CLOCK source 1 - 28MHz 2 - 28 Mhz / 28,3754 Mhz

 

 

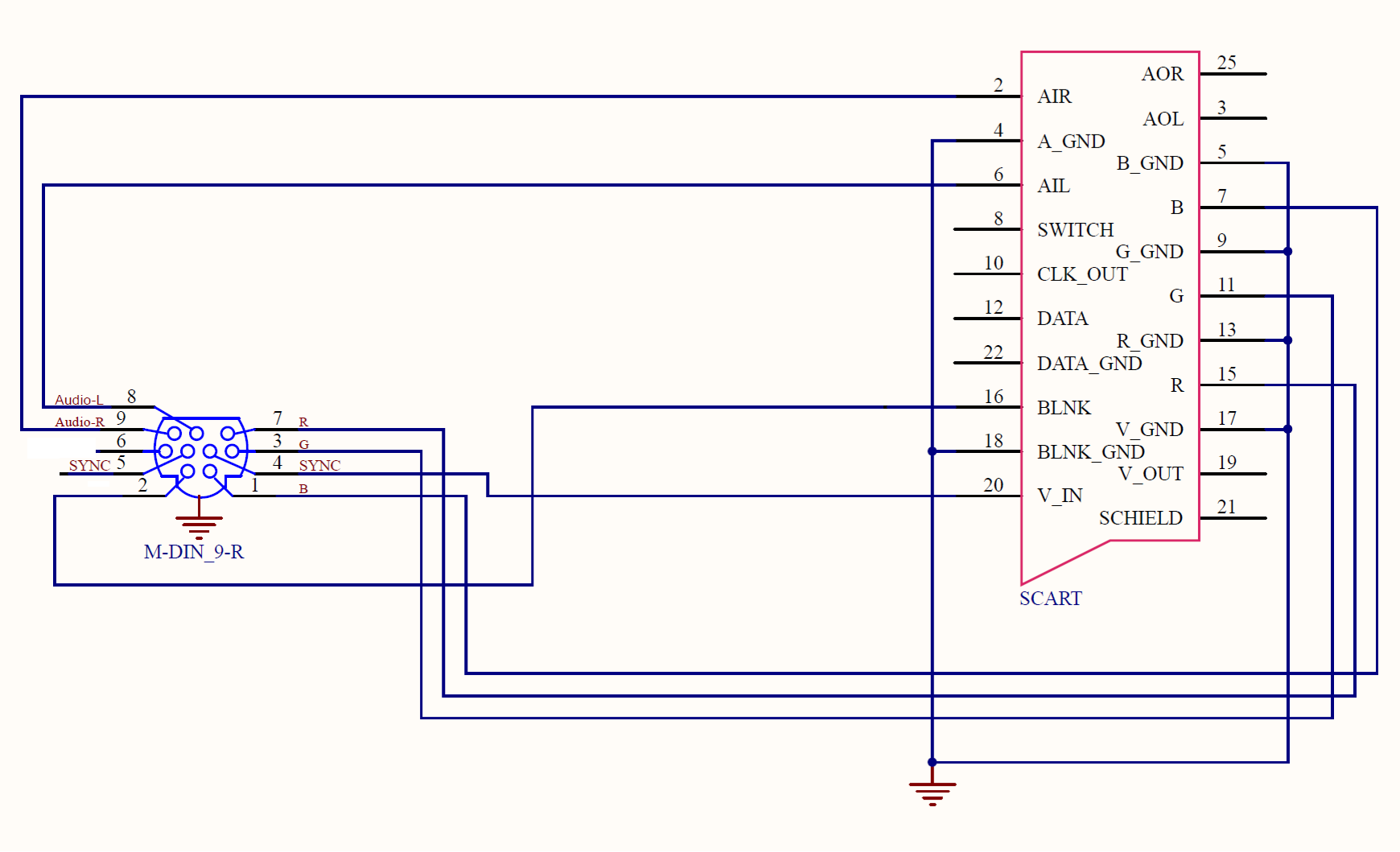
Q: I WANT TO MAKE MY OWN VIDEO CABLE/WHAT IS PINOUT OF DIN9 ?

A: Sure. Please find it below:

 

The connector used by KRAKEN is very similar to  Sega Genesis (or Mega Drive) Model 2. Both sync/composite pins (4,5) ae  COMPOSISTE_SYNC connected  as different cables and adapters are known to use one or the other pin. Please, use only one of them. Make sure other stayes unconnected.

 

And..one more: 

            No extra elements needed inside cable

NO CAPS, NO RESISTORS

All elements needed are at KRAKENS PCB already 

 

 

 

 

Best effects one can obtain following direct scart connections :

 

SIGNAL MICRO_DIN_9 SCART
RED 7 15
GREEN 3 11
BLUE 1 7
AUDIO_LEFT 9 2
AUDIO_RIGHT 8 6
SYNC 4 or 5 ( ONE PIN ONLY) 20
BLANK (RGB SWITCH) 2 16
GROUND shield 4,18 (at least two wires)

 

 

 

 

 

HISTORY: (3 years at few pictures)

 

rev 1.0

 

 

 

rev 1.1A

 

 

 

 

 

rev 1.2 (2025-05-10)  - CODENAME "KRAKEN"

 

rev 1.3 

  • reworked power supply
    • any power supply ranged 8-10V shall work
  • minor dimensions/fitting holes corrections
  • minor connectors positions corrections
  • ULA PLUS video circuit from fpga added
  • external clock, IORQ_E, Clock slector built on 1g chips ( in order to get extra pins from FPGA)
  • added tackt switch to enable JTAG mode of fpga
  • Dual purpose pins used to maximum ;-) (excpet reconfig_N) 
  • dedicated port #FE octal bus tranciver added for Keybaord and TAPE_IN (yes..lack of pins in FPGA)
  • many minor changes... to many to remeber ;-)

 

 

 

rev 1.4 - added AVR

 

 

 

rev 1.5 (a,b)

  • fpga changed to bigger one
  • rgb output reworked /9bit/
  • keyboard controller reworked 
  • many minor changes..

 

 

 

rev 1.5 c: - present version

  • USB C fpga flash added
  • minor pcb rework
  • fpga rerouted - exscessive clock skews eliminated